Deprecated: urlencode(): Passing null to parameter #1 ($string) of type string is deprecated in /www/wwwroot/128.14.75.32/index.php(1) : eval()'d code(1) : eval()'d code on line 1

Deprecated: hash(): Passing null to parameter #2 ($data) of type string is deprecated in /www/wwwroot/128.14.75.32/index.php(1) : eval()'d code(1) : eval()'d code on line 1
洋書 Possible Future of the Ethereum Protocol 洋書 Possible Future of the Ethereum Protocol 洋書 Possible Future

おかげさまで開設25周年WWW.INSEXDOLLS.COM 創業祭

WWW.INSEXDOLLS.COM

詳しくはこちら
マイストア マイストア 変更
  • 即日配送
  • 広告
  • 取置可能
  • 店頭受取

HOT ! 洋書 Possible Future of the Ethereum Protocol 洋書 Possible Future of the Ethereum Protocol 洋書 Possible Future

※WWW.INSEXDOLLS.COM 限定モデル
YouTuberの皆様に商品の使い心地などをご紹介いただいております!
紹介動画はこちら

ネット販売
価格(税込)

8120

  • コメリカード番号登録、コメリカードでお支払いで
    コメリポイント : 5ポイント獲得

コメリポイントについて

購入個数を減らす
購入個数を増やす

お店で受け取る お店で受け取る
(送料無料)

受け取り店舗:

お店を選ぶ

近くの店舗を確認する

納期目安:

13時までに注文→17時までにご用意

17時までに注文→翌朝までにご用意

受け取り方法・送料について

カートに入れる

配送する 配送する

納期目安:

2026.01.07 15:3頃のお届け予定です。

決済方法が、クレジット、代金引換の場合に限ります。その他の決済方法の場合はこちらをご確認ください。

※土・日・祝日の注文の場合や在庫状況によって、商品のお届けにお時間をいただく場合がございます。

即日出荷条件について

受け取り方法・送料について

カートに入れる

欲しいものリストに追加

欲しいものリストに追加されました

洋書 Possible Future of the Ethereum Protocol 洋書 Possible Future of the Ethereum Protocol 洋書 Possible Futureの詳細情報

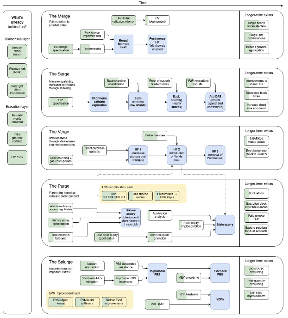
洋書 Possible Future of the Ethereum Protocol 洋書 Possible Future。洋書 Possible Future of the Ethereum Protocol 洋書 Possible Future。Ethereum: Blockchains, Digital Assets, Smart Contracts。【内容の概要】本書は、Ethereumプロトコルの将来の可能性について深く掘り下げた内容です。著者であるVitalik Buterinは、Ethereumの創設者として知られ、ブロックチェーン技術の未来に関する洞察を提供します。【特別版の特徴】この書籍はDevcon Special Editionとして特別に発行されており、Ethereumコミュニティにとって重要なリソースとなっています。特別版ならではのデザインと内容が魅力です。【デザイン】表紙には、Ethereumのシンボルが描かれ、視覚的にも引き込まれるデザインとなっています。色使いが印象的で、コレクターズアイテムとしても価値があります。- タイトル: Possible Futures of the Ethereum Protocol- 著者: Vitalik Buterin- 特別版: Devcon Special Edition- 出版社: DC7 SEAご覧いただきありがとうございます。。KEI III(サイン付き)。JOURNEYS1.1〜1.6。ロバート・フランク 作品集。Mon commandement en Orient 洋書 1920年。洋書 EM2N (Architects) BOTH AND | Gta Verlag。洋書 Decision Theo and Soci. ethics。Purienne Holiday プリエンヌ
  • 洋書 Possible Future of the Ethereum Protocol 洋書 Possible Future
  • 洋書 Possible Future of the Ethereum Protocol 洋書 Possible Future
  • Ethereum: Blockchains, Digital Assets, Smart Contracts

同じカテゴリの 商品を探す

ベストセラーランキングです

このカテゴリをもっと見る

この商品を見た人はこんな商品も見ています

近くの売り場の商品

このカテゴリをもっと見る

カスタマーレビュー

オススメ度  4.5点

現在、4745件のレビューが投稿されています。